Yuba College Nursing Program Academic Calendar Pinning Ceremony - Yuba College Nursing Student Handbook - Yuba College Nursing Student Handbook - Yuba College Nursing Yuba College ASN-RN Checklist - Yuba College Nursing HOLIDAYS CAMPUS CLOSED 2021 7 5 9 6 11 11 11 25 11 26 12 23 12 31 2022 1 17 2 18 2 21 3 30 4 1 5 30 7 4 NO CLASSES CAMPUS OPEN 2021 6 1 6 4 6 7 6 10 8 6 8 9 8 10 8 12 8 13 10 6 12 17 12 20 12 22 2022 1 3 1 7 1 10 1 14 1 18 1 21 3 28 3 29 5 31 6 3 6 6 6 9 INSTRUCTIONAL DAYS
2022 7 4 9 5 11 11 11 24 11 25 12 23 12 30 2023 1 2 1 16 2 17 2 20 3 29 3 31 5 29 7 4 6 1 6 3 6 6 6 9 8 5 8 8 8 9 8 11 8 12 9 28 1 3 1 6 1 9 1 13 1 17 1 20 3 27 3 28 5 30 INSTRUCTIONAL DAYS Days Weeks Fall Semester 84 days The Yuba College Associate Degree Nursing program aspires to be the nursing school of choice for 2088 N Beale Rd Marysville CA 95901
ASN-RN Checklist - Yuba College Nursing Nursing program process 2023 - Yuba College Nursing Yuba College CNSA | Linda CA Apply - Yuba College Nursing Home Page - Yuba College Nursing Catalog | Yuba College Home Page - Yuba College Nursing 2012-2013 Catalog - Yuba College - Yuba Community College District Yuba College Associate Degree Nursing Program
Yuba College Nursing Program Academic Calendar
Yuba College Nursing Program Academic Calendar
https://yc.yccd.edu/nursing/wp-content/uploads/sites/3/2019/07/IMG_2801.jpg
Of the 55 students who earned an associate s degree in Nursing from Yuba College in 2019 2020 18 were men and 82 were women The following table and chart show the ethnic background for students who recently graduated from Yuba College with a associate s in nursing Ethnic Background Number of Students Asian 9 Black or
Pre-crafted templates offer a time-saving service for developing a varied range of files and files. These pre-designed formats and layouts can be utilized for numerous individual and professional tasks, consisting of resumes, invitations, flyers, newsletters, reports, presentations, and more, simplifying the material development procedure.
Yuba College Nursing Program Academic Calendar

Yuba College nurses graduate | Yuba College

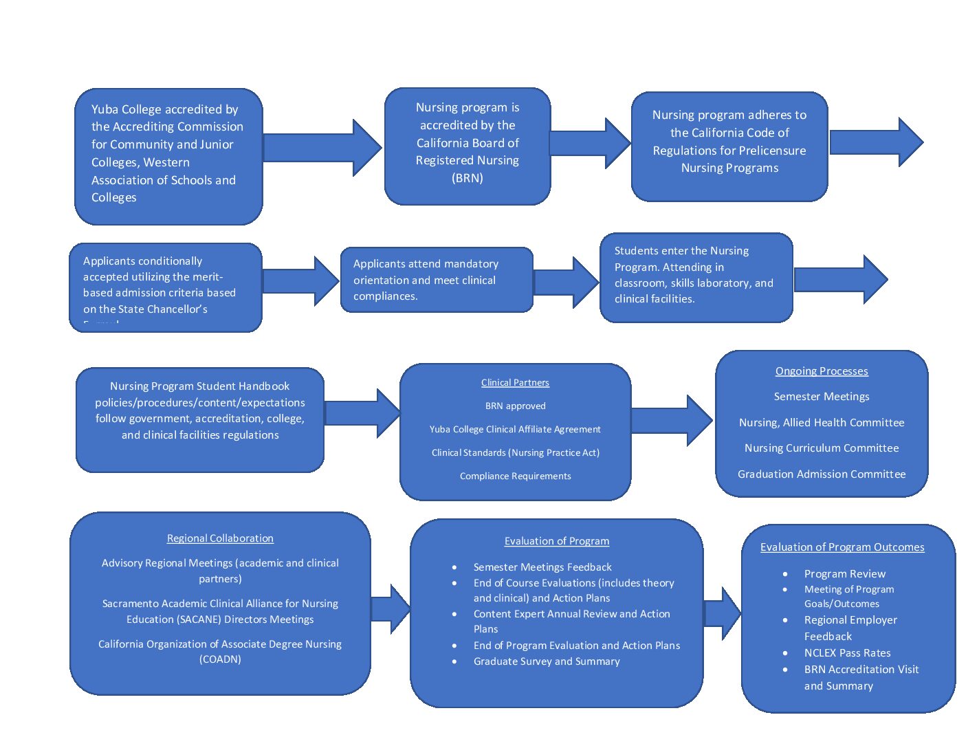
Nursing program process 2023 - Yuba College Nursing
Yuba College CNSA | Linda CA

Apply - Yuba College Nursing

Catalog | Yuba College

Home Page - Yuba College Nursing

The Nursing programs require additional application steps before you can enroll Visit the department page to learn about these additional requirements and next steps Application window is February 1 February 9 2024 Program Application Details

In addition the Nursing Program is accredited by the Board of Registered Nursing We are on the list here is a list of accredited RN Programs ca gov Application Process Applications open twice a year with Fall and Spring starts Check out our Admissions Process Must apply to the college cccapply in order to obtain a student ID

Registered Nursing Program LVN Career Mobility Program Transfer or International Student Close Program Overview Frequently Asked Questions Student Handbook Close Current Students Yuba College Nursing Total cost under 5 800 Become an RN Be inspired and make a difference Hands on learning Shaping the future of
SPRING SEMESTER 2024 Full Term 1 22 5 24 Finals Week 5 20 5 24 First 9 Weeks 1 22 3 20 Last 9 Weeks 3 21 5 24 February 2024

Find the Best RN to BSN NP ABSN Nursing Programs Near You Nursing degrees offered at Yuba College Registered Nursing and the school provides its offerings to students via campus formats Academic degree levels offered Associate Degree level degrees
Yuba College Yuba College is one of the one hundred three public 2 year colleges in California The campus is located in a suburb in Marysville According to the NCES 2017 report a total of 5 529 students attend the school Every year 23 of the graduating class students graduate in 150 of the time it takes to complete their studies Registered Nursing is a concentration offered under the nursing major at Yuba College Weve gathered data and other essential information about the associate degree program in registered nursing such as if the program is offered online ethnicity of students how many students graduated in recent times and more
For the most recent academic year available 24 of nursing associate s degrees went to men and 76 went to women The typical associate s degree program in nursing only graduates about 13 men each year The program at Yuba College may seem more male friendly since it graduates 11 more women than average Yuba College does a